How to record/re-record a General or Personal Voicemail
Below are instructions to guide you through recording or updating your voicemail greeting. The Voicemail Greeting can be updated from the Customer Portal or your ThreePBX Deskphone or Mobile App.
Follow the Steps Below:
Updating Your Voicemail From The Customer Portal
1. Go to https://voice.threepbx.com or https://myportal.threepbx.com(choose the server associated with your account)
If you are unsure which portal to use, please contact our Customer Service Department at support@threepbx.com or 1877-771-7464
Go to Users>Select the User Extension Users page> click the Voicemail tab. A page similar to the following appears.
To select an active voicemail greeting, click a greeting from the drop-down list.
To play the selected greeting, click the
icon.
To download the selected greeting, click the
icon.
To upload or record a greeting, click the
icon to display the Manage Greetings pop-up window. Greetings must be in MP3 or WAV format.
To record a greeting:
1. Next to New Greeting, click Record.
2. In the Call me field, enter a number to call (either an extension or a telephone number such as your cell phone).
3. In the Greeting Name field, enter a name for the greeting.
4. Click Call. Your phone will be called. At the prompt, record the new greeting, and then press # when you finish your recording.
5. Click Done. (Or click Add Greeting to add another greeting.)
Recorded Name
If your company has a dial-by-name directory, you must record your name to appear in the directory. Click the
icon to listen to your current name recording on your computer or click the
icon to upload or record a new greeting.
Updating Your Voicemail From Your Deskphone or Mobile App.
Accessing Voicemail
To access Voicemail
1. Press the MESSAGES button on your phone to access your voicemail box, or dial 5001 if you can not identify the voicemail button.
2. If you subscribe to multiple mailboxes, a list of mailboxes may appear. Select the mail box you want to access
3. When prompted, enter your voicemail pin, and then press #.
4. From your mailbox, press 6 for greetings, and then press 1 to record an alternate greeting.
If you find yourself having difficulties, please contact our customer service department 24/7 and we will provide additional support. you may reach us at support@threepbx.com or call 1877-771-7464
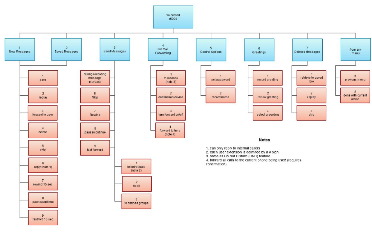
Below you will find an in dept voicemail tree showing what to dial for each option in your mailbox.
